小说死了,没事高考不考
古诗错了
默写错了
作文要偏题了啊啊啊![]()
2 Likes
4 Likes
小说部分.pptx (1.2 MB)
记叙文课件 平凡世界中的一场战斗.pptx (22.1 MB)
11.11期中考试16题.pptx (5.6 MB)
文言文试题讲评.pptx (11.9 MB)
高二期中语文讲评(语基文言选择).pptx (3.6 MB)
拓展练习:参差百态与整齐划一(汇总).pptx (8.4 MB)
古诗阅读鉴赏讲评课件.pptx (4.3 MB)
1 Like
今天中午有答题否![]()
1 Like
去看了,貌似没有
1 Like
剛拿到成績,在監督 AI 幹活⋯⋯
已完工。
更新到真的分數了。
2 Likes
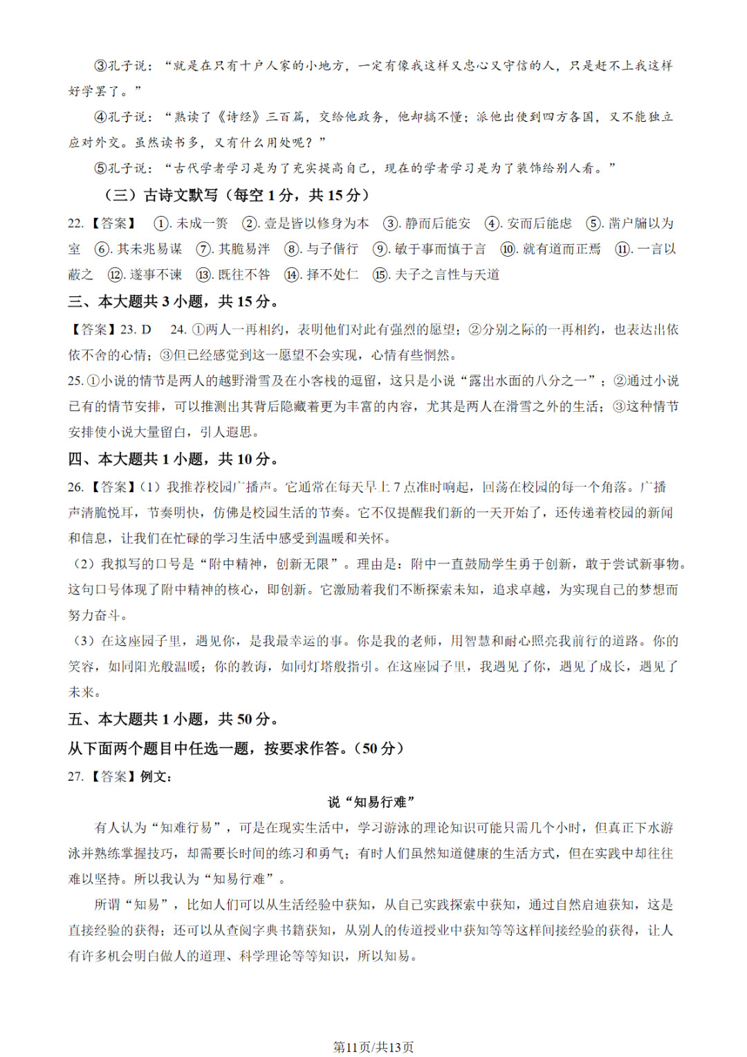
没来答疑!![]()
我们让猫回归了
4 Likes
猫已归。
3 Likes
在答疑的时候,老师应该是教室的东道主
1 Like
但是孙喵不在,显然他不是真正的东道主,只有猫是
1 Like
或许这是猫正东
1 Like
你在说什么梦话
2 Likes
这个真想看
2 Likes
语文_2713班_2721225_林子涵_2.pdf (12.0 MB)
所有人作文被我紅筆打了分,但使用的是50分⋯⋯
週一發回。
以上是文面過關者。
1 Like
14的字好帅!
2 Likes
2 Likes
问一下是什么书,想看看
1 Like
《高中议论文写作十五讲》周曼云 著
2 Likes

































